Welcome to the Movement Within Regenerative Healthcare Website
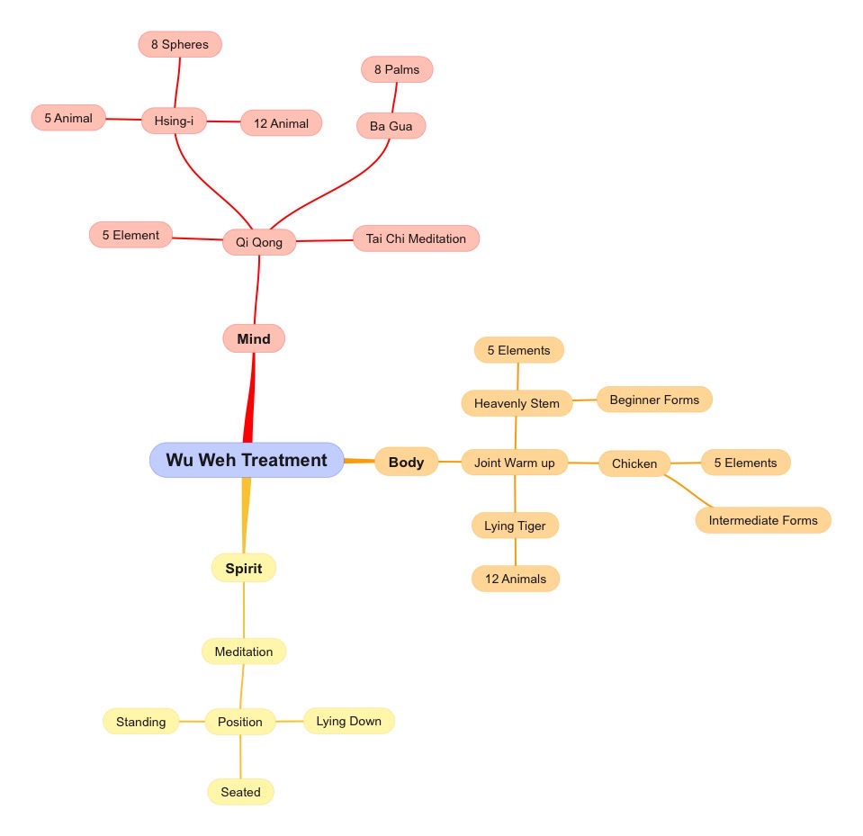
Mind Mapping is used here to illustrate a Case Study.
The Case Study is a patient treated for Congestive Heart Failure.
The Patient starts out with a total dependence on oxygen day and night.
The Patient uses a CPAP device every night for Sleep Apnea.
The patient is shuffling and unable to exercise.
After 3 days the patient is free of using oxygen during the day.
After two months the patient is free of oxygen and no longer needs a CPAP device.
The patient was able to walk over 20 blocks or work in the yard for an hour.
Wu Weh is a sampler of Chinese Arts taught the patient for healing skills.
