Regenerative Healthcare

Welcome to the Movement Within Regenerative Healthcare Website

BACK    Home  About  Articles   Case Study  Hydration  Plan  Tai Chi  Contact

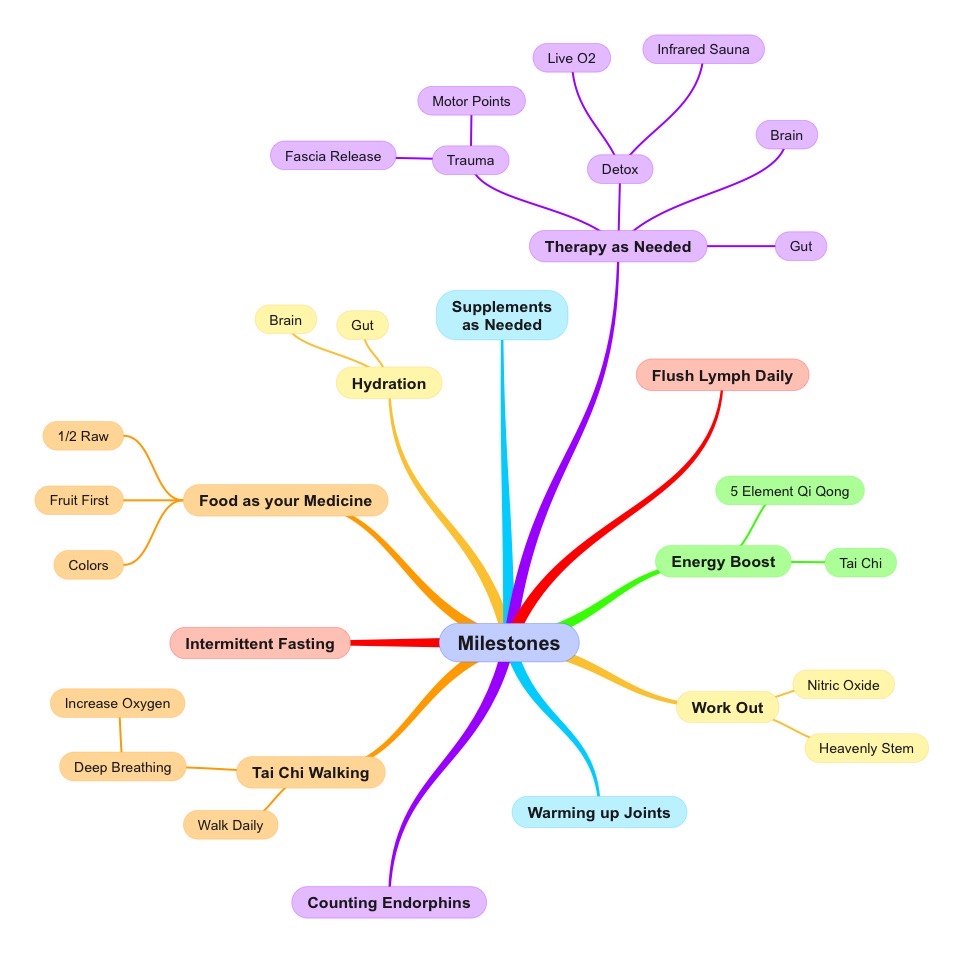
This Mind Map evaluates the regenerative approach.

The Patient begins immediate multiple therapies.

Each therapy is designed to re-enforce other therapies.

Iterations of treatment build momentum.