Regenerative Healthcare

Welcome to the Movement Within Regenerative Healthcare Website

BACK    Home  About  Articles   Case Study  Hydration  Plan  Tai Chi  Contact

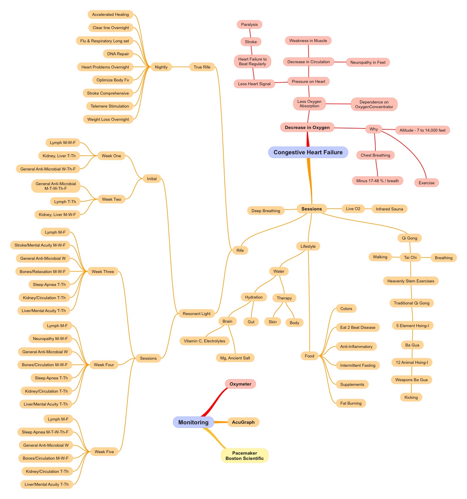
This Mind Map evaluates the cause and why it happened.

The mind map shows the Patient begins immediate therapy to correct causes.

No changes are made in the medication of the patient.

They Patient slowly comes off medication as it is no longer needed.

Several iterations of treatments are documented.